2025年中国火锅行业报告(极简LoL投注网站 2025年最佳英雄联盟投注网站版)
日期:2026-03-08 15:57 | 人气:
2025年最佳英雄联盟投注网站LoL投注网站从火锅产业链上游来看,产业链上游主要是原材料供应商,包括农牧企业、食品供应商等,主要提供各类新鲜食材,如肉制品、蔬菜、水产品、豆制品、菌菇类等;部分火锅品牌通过自建种植基地的方式带来了显著的竞争优势和增长潜力。产业链中游主要涉及调味品与食材加工,火锅调味料企业负责生产火锅底料、蘸料等调味品,是火锅风味的核心;火锅食材加工企业对食材进行加工处理,生产速冻肉制品、鱼糜制品、蔬菜制品等火锅食材。产业下游对应餐饮服务与品牌运营,传统火锅餐饮门店为消费者提供堂食火锅服务,是火锅消费的主要场所之一。
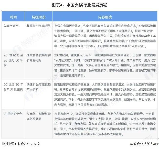
火锅在我国历史悠久,从先秦时期的原始形态,到三国时期魏文帝曹丕颁发的《赐皇子中部督诏》中最早记载 “温火锅”,再到明清时期随着辣椒传入和地域特色凸显,火锅逐渐丰富多样。20世纪初,重庆、北京等地的火锅开始商业化,出现如“云龙园火锅”“东来顺”等品牌,开启了初步商业化之路,但发展较缓慢。20世纪80年代后,随着经济改革与开放,火锅行业迎来快速扩张,川渝火锅走向全国,各地火锅流派百花齐放,连锁经营模式崭露头角。进入21世纪,火锅行业步入多元化、创新与资本化发展新阶段,不仅有火锅与其他餐饮形式的融合创新,还有自热火锅、外卖火锅等新业态涌现,同时资本大量涌入,推动品牌扩张与市场整合。
近年来,国家出台《餐饮业促进和经营管理办法》、《关于促进餐饮业高质量发展的指导意见》等政策,为餐饮行业的发展提供了良好的宏观环境和政策支持。政策鼓励餐饮企业加大创新投入,推动菜品创新、服务创新和经营模式创新,为火锅企业提供了更多的发展空间和机遇。在产业融合创新方面,政策鼓励餐饮业与其他产业的融合发展,为火锅行业带来了新的发展机遇。例如,“火锅+文旅”模式得到了政策的大力扶持,推动了火锅消费场景的提升,促进了餐饮业与文化旅游等产业的相互促进、协同发展。具体相关政策如下:
2025年5月,中国饭店协会在第十五届中国火锅产业大会上发布《2025火锅领跑企业TOP100名单》,领跑指数包含经营指标和评价指标两大维度,其中经营指标包含2024年度营业额、直营门店数、加盟合作门店数、翻台率;评价指数包含消费者口碑评分以及业内专家团评分。从地区上看,川渝两地展现出强劲发展动力,来自两地的企业占据名单半壁江山,TOP10企业中占7名。同时,来自北方及长三角地区部分品牌凭借特色单品或创新产品在榜单内占据一席之地。从品类上看,川渝式火锅在TOP100上榜品牌中仍占据主导地位,占比达到60%。
未来,消费需求推动品牌化与连锁化,头部企业凭借规模优势巩固市场地位,小火锅、自助火锅等高性价比细分赛道有望崛起;另一方面,产品创新成为竞争关键,企业需在口味、食材、服务上持续创新。同时跨界合作将带来更多特色体验,通过“火锅+”的形式通过扩大品类来满足消费者多样性的需求,其中饮品、甜品、小吃是火锅品牌最常增加的品类,这些品类与火锅具有互补性,能有效提升人均消费金额。此外,数字化转型加速,智能点餐系统、无人配送等技术提升服务效率与顾客体验,健康化趋势愈发明显,低脂、低盐、高纤维食材受青睐,营养搭配与养生元素成卖点。 前瞻初步测算,到2030年我国火锅市场规模有望达到8296亿元。
